Design and deployment of Hybrid Intelligent Systems

  • UNIVERSIDAD DE BURGOS
  • From Spain
  • Responsive
  • Research Services and Capabilities

Summary of the technology

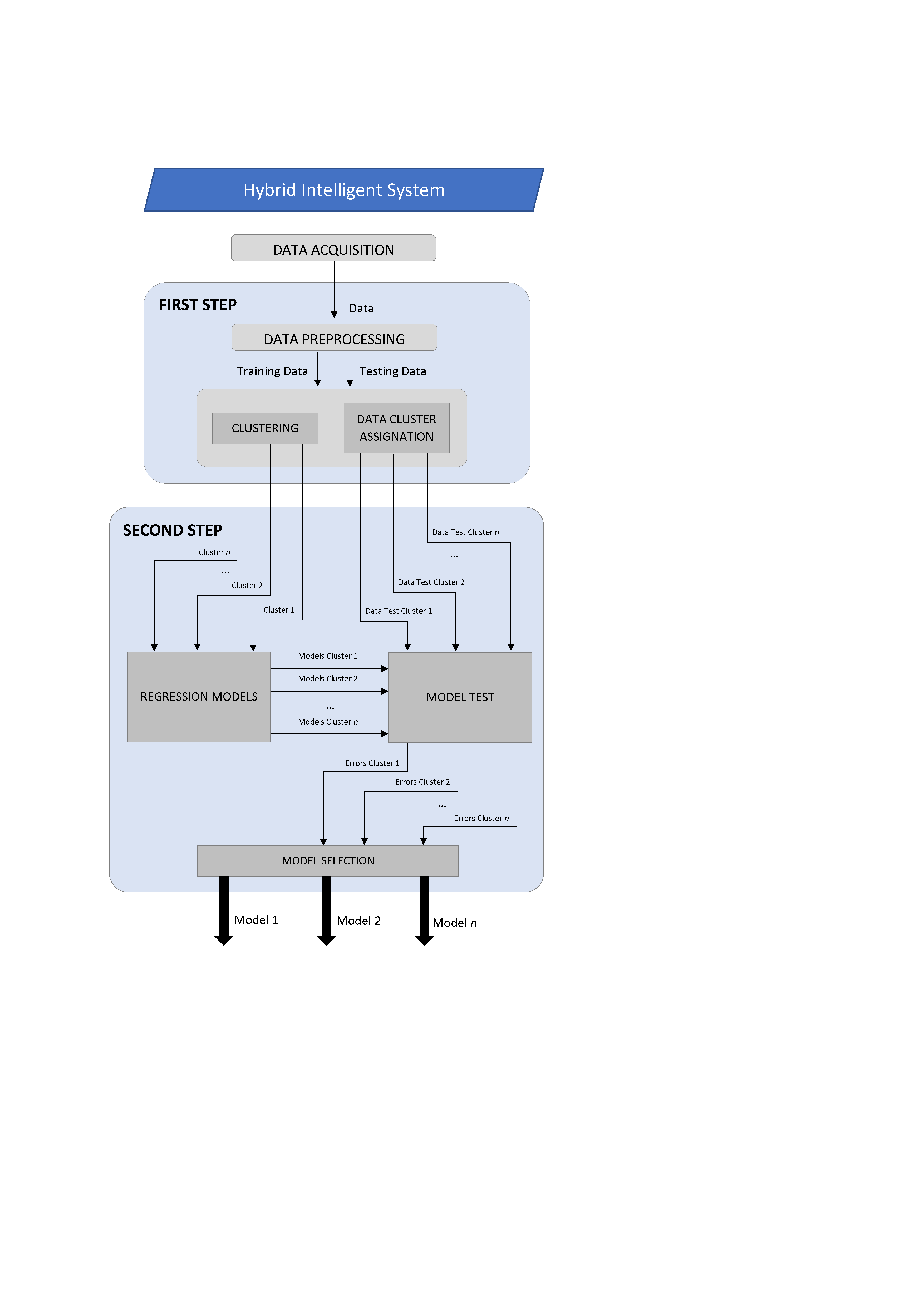
Due to the hybrid nature of most real-life problems, both data and knowledge must be applied to find a proper solution. In keeping with this idea, hybrid intelligent systems combines different artificial intelligence techniques and paradigms (symbolic and sub-symbolic) to construct more robust and reliable problem solving models.

UNIVERSIDAD DE BURGOS

Details of the Technology Offer

New and innovative aspects

Hybrid Artificial Intelligent Systems (HAISs) proved to overcome previous proposals when dealing with real-life and complex problems. This new paradigm from the AI (artificial intelligence) field enables the successful application of combined techniques and models to deal with complex problems.

HAISs have been applied to many different problems, getting nice performance results.

Main advantages of its use

By the combination of different AI technologies, the limitations of individual models and paradigms are overcame.

Specifications

The research group has wide experience on the design, development and deployment of such intelligent systems, to solve practical problems from a range of different applications: parameter tuning of machine-tools, network security, knowledge management, etc.

It requires choosing the appropriate techniques (Artificial Neural Networks, machine learning models, evolutionary learning techniques, optimization mechanisms, etc.) and combining them for each one of the problems, adjusting to the specific nature of the problem.

Applications

Problems with a hybrid nature, whose solution requires the combination of different techniques.

Current development status

In Use Testing Results Available

Desired business relationship

Commercial Agreement, License Agreement, Technical Cooperation: further development; Technical Cooperation: testing new applications; Technical Cooperation: adaptation to specific needs.

Attached documents

Related Keywords

  • Electronics, IT and Telecomms
  • Medical Health related
  • Other
  • Hybrid
  • Artificial Intelligent Systems
  • Intelligent Systems

About UNIVERSIDAD DE BURGOS

The aim of the The Technology Transfer Office (TTO) of the Univesidad de Burgos is to promote Innovation technology through the reseach results transfer and the conexions between the University and the new needs and requirements of the society - we are the link between the University and the Industry. Contact person: José Manuel López (jmllopez@ubu.es)

UNIVERSIDAD DE BURGOS

Never miss an update from UNIVERSIDAD DE BURGOS

Create your free account to connect with UNIVERSIDAD DE BURGOS and thousands of other innovative organizations and professionals worldwide

UNIVERSIDAD DE BURGOS

Send a request for information
to UNIVERSIDAD DE BURGOS

About Technology Offers

Technology Offers on Innoget are directly posted
and managed by its members as well as evaluation of requests for information. Innoget is the trusted open innovation and science network aimed at directly connect industry needs with professionals online.

Help

Need help requesting additional information or have questions regarding this Technology Offer?
Contact Innoget support