Diseño y despliegue de Sistemas Inteligentes Híbridos

  • UNIVERSIDAD DE BURGOS
  • From Spain
  • Responsive
  • Research Services and Capabilities

Summary of the technology

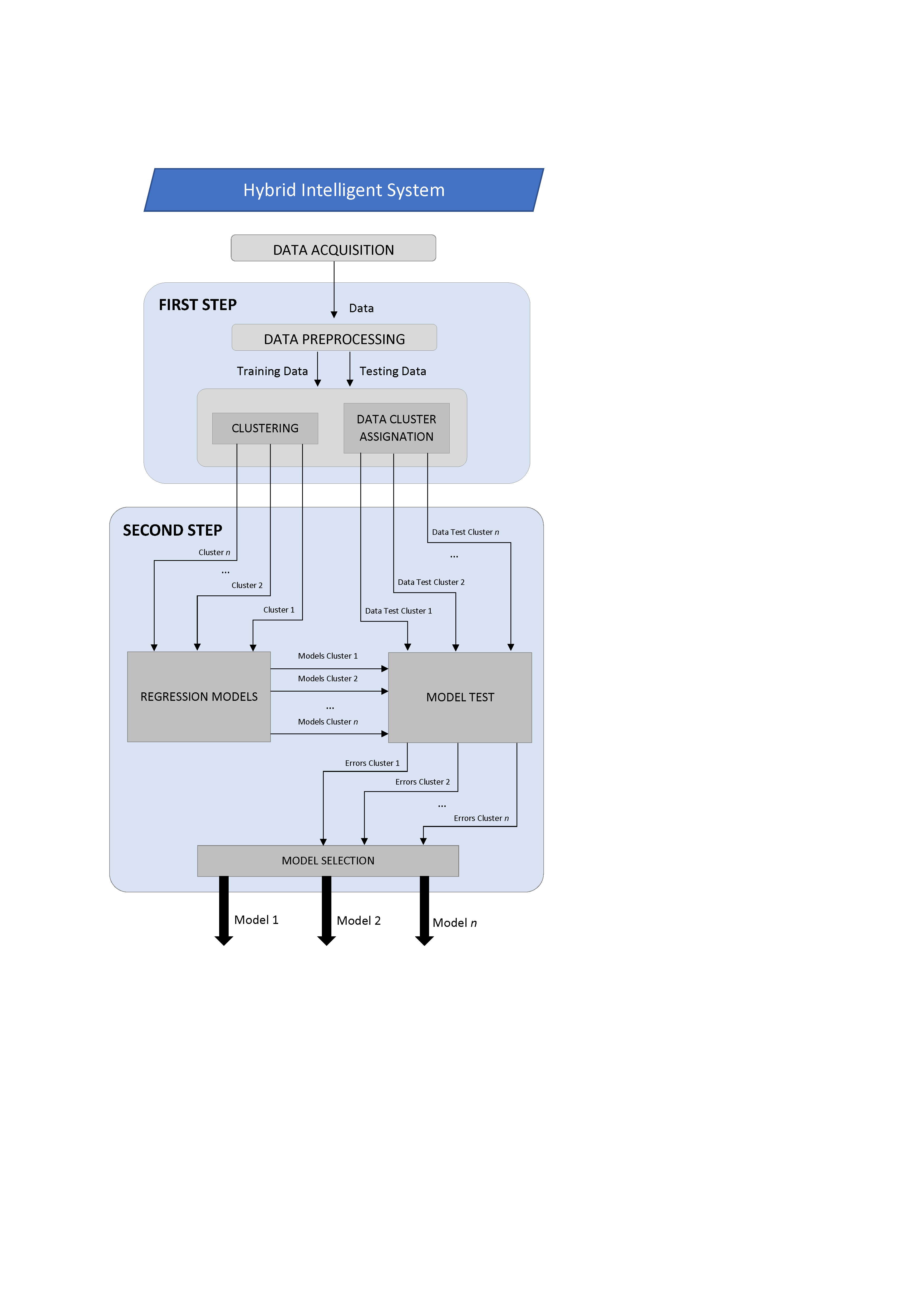
Debido a la naturaleza híbrida de la mayoría de los problemas de la vida real, se deben aplicar tanto los datos como el conocimiento para encontrar una solución adecuada. De acuerdo con esta idea, los sistemas inteligentes híbridos combinan diferentes técnicas y paradigmas (simbólicos y sub-simbólicos) de inteligencia artificial para construir modelos de resolución de problemas más robustos y confiables.

UNIVERSIDAD DE BURGOS

Details of the Technology Offer

Aspectos nuevos e innovadores

Los Sistemas Inteligentes Artificiales Híbridos (HAIS) demostraron superar las propuestas anteriores cuando se trata de problemas complejos y de la vida real. Este nuevo paradigma del campo de la IA (inteligencia artificial) permite la aplicación exitosa de técnicas y modelos combinados para tratar problemas complejos.

Los HAIS se han aplicado a muchos problemas diferentes, obteniendo buenos resultados de rendimiento.

Principales ventajas derivadas de su utilización

Mediante la combinación de diferentes tecnologías de IA, se superan las limitaciones de modelos y paradigmas individuales.

Características técnicas

El grupo de investigación cuenta con una amplia experiencia en el diseño, desarrollo y despliegue de este tipo de sistemas inteligentes, para resolver problemas prácticos de muy diversas aplicaciones: ajuste de parámetros de máquinas-herramienta, seguridad de redes, gestión del conocimiento, etc.

Requiere elegir las técnicas adecuadas (Redes Neuronales Artificiales, modelos de aprendizaje automático, técnicas de aprendizaje evolutivo, mecanismos de optimización, etc.) y combinarlas para cada uno de los problemas, ajustándose a la naturaleza específica del problema.

Aplicaciones

Problemas de carácter híbrido, cuya solución requiere la combinación de diferentes técnicas.

Estado actual de desarrollo

Resultados de pruebas disponibles

Relación comercial deseada

Acuerdo comercial, Acuerdo de licencia, Cooperación técnica: un mayor desarrollo, Cooperación Técnica: testar nuevas aplicaciones; Cooperación Técnica: adaptación a necesidades específicas.

Attached documents

Related Keywords

  • Electronics, IT and Telecomms
  • Medical Health related
  • Other
  • sistemas inteligentes
  • híbridos
  • sistemas inteligentes artificiales

Sobre Universidad de Burgos

El objetivo de la Oficina de Transferencia de Conocimiento (OTRI) de la Universidad de Burgos es promover la Innovación tecnológica a través de la transferencia de resultados de investigación y las conexiones entre la Universidad y los nuevos requerimientos y realidades de la sociedad - somos el vínculo entre la Universidad y la Industria. Persona de Contacto: José Manuel López (jmllopez@ubu.es)

UNIVERSIDAD DE BURGOS

Never miss an update from UNIVERSIDAD DE BURGOS

Create your free account to connect with UNIVERSIDAD DE BURGOS and thousands of other innovative organizations and professionals worldwide

UNIVERSIDAD DE BURGOS

Send a request for information
to UNIVERSIDAD DE BURGOS

About Technology Offers

Technology Offers on Innoget are directly posted
and managed by its members as well as evaluation of requests for information. Innoget is the trusted open innovation and science network aimed at directly connect industry needs with professionals online.

Help

Need help requesting additional information or have questions regarding this Technology Offer?
Contact Innoget support